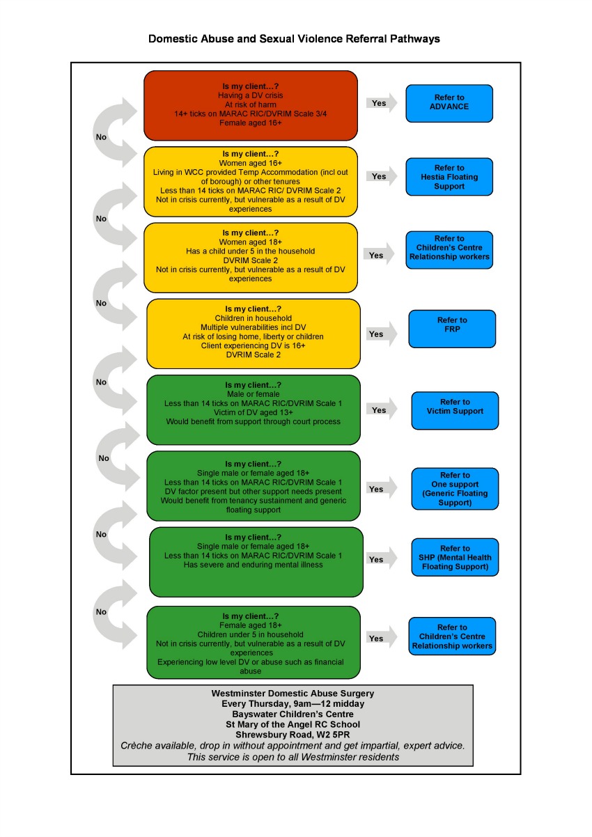
Domestic Abuse Referral Flowchart
Please see below (and attached) a flow chart which will guide practitioners and front-line staff as to which DV support services to approach in Westminster when seeking assistance for domestic violence victims.
In conjunction with this flow chart, please refer to the link below which provides the names and contact details for the services providing this support in Westminster.

Tracy Gain
Housing Needs Commissioning Officer
Housing, Regeneration & Property
Westminster City Council
10th Floor West
64 Victoria Street
SW1E 6QP
Tel: 0207 641 4852
Email: tgain@westminster.gov.uk
